国家互联网新闻信息服务许可证:61120250002
陕公网安备 61030302000057号 陕ICP备06000158号-4
违法不良信息举报:0917-3266271 邮箱:baojijb@126.com
中国互联网举报中心 手机举报app下载 网站自律管理承诺书 涉企举报专区
陕西互联网违法和不良信息举报电话 029-63907152
地址:宝鸡广电传媒大厦 联系电话:0917-3266271 邮箱:bjnews@163.com
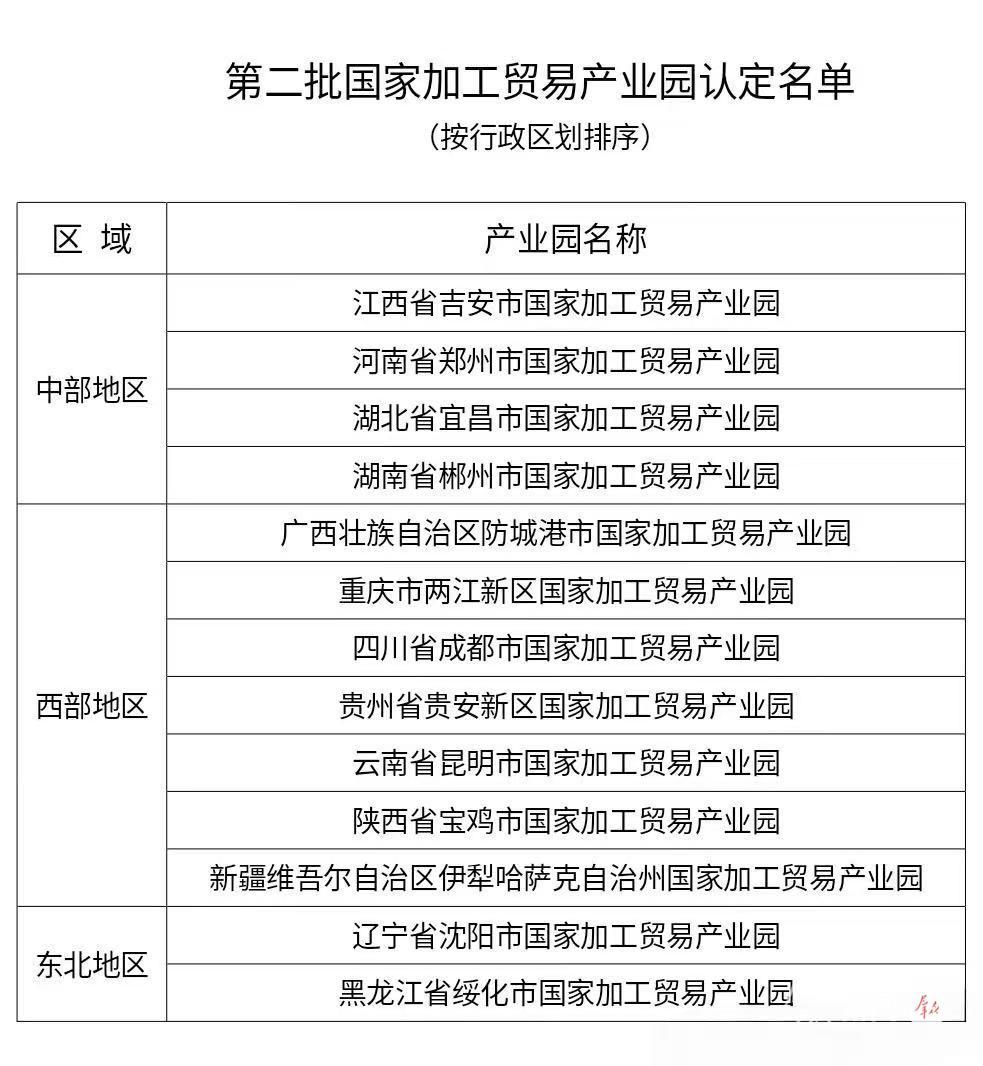
3月16日,记者从宝鸡市商务局获悉:日前,宝鸡市国家加工贸易产业园入选第二批国家加工贸易产业园认定名单,为我省本批次唯一入选的产业园。截至目前,我省共2家产业园入选,其中,西安市国家加工贸易产业园入选首批国家加工贸易产业园认定名单。
为引导加工贸易向中西部、东北地区梯度转移,促进加工贸易持续健康发展和产业链供应链稳定,商务部积极推进第二批国家加工贸易产业园培育建设工作。在地方申报和专家评审的基础上,商务部认定第二批13家国家加工贸易产业园,其中,中部地区4家,西部地区7家,东北地区2家。

宝鸡市国家加工贸易产业园以蔡家坡、陈仓、扶风三个省级经开区为承载区域,按照“一园三区”模式申报入选第二批国家加工贸易产业园,旨在服务陕西省开放型经济高质量发展,打造“一带一路”陕西向西开放高地。
作为国家“一五”和“三线”时期布局建设的老工业基地,宝鸡市拥有35个工业门类、256个工业行业,形成了以“钛及新材料、汽车及零部件、特色食品、高端装备、新兴产业、能源化工”六大产业集群为主导的现代工业体系。其中,蔡家坡、陈仓、扶风三个经开区形成了以陕汽商用车等骨干企业为引领,汽车及零部件、钛及新材料、智能制造装备等产业为主导的产业集群,先后引进中国500强企业中集车辆等企业落户,带动园区集聚上下游企业超1000户,产业聚集度高,本地化率达70%以上。2025年,该产业园内共有规模以上工业企业180余家,工业总产值约490亿元,成为县域经济发展的核心引擎。
“宝鸡将持续推动加工贸易产业园提质增效、高质量发展,促进宝鸡从‘内陆腹地’向‘开放前沿’加速转变。宝鸡将围绕优势产业承接梯度转移,依托核心产业筑牢‘链主+配套’格局;壮大外贸主体,精准辅导潜力企业,建立孵化培育库,催生外贸新主体,鼓励企业开展自营进出口业务,促进外溢数据回流;聚焦品牌展会,组织企业参加境外活动助其‘走出去’;深化‘区港联动’,推动经开区与综保区、港务区功能互补,助力企业转型升级,提升园区经济外向度;强化要素保障,落实相关政策,汇聚海关等力量,完善服务并建立长效机制,营造良好发展环境。”宝鸡市商务局党组成员、副局长霍海利说。
原标题:陕西1园区入选第二批国家加工贸易产业园认定名单

编辑:李雪彤